注册成为金坛论坛会员,与千万金坛网友开启缘分旅程!
您需要 登录 才可以下载或查看,没有帐号?现在注册
x
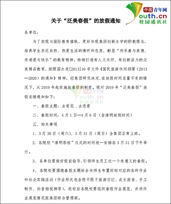
听说过放暑假、放寒假,放春假听说过吗?3月28日,四川西南航空职业学院发布了《关于“泛美春假”的放假通知》,要求在放假时间总量不变的情况下,从今年开始每年的4月初放春假,让同学们尽情去拥抱自然,抒发感情。通知安排全校师生4月1日至6日放6天春假,倡导师生去赏花、去恋爱。通知还要求泛美教育集团各院校要围绕春假主题给全体师生布置好相对应的各种作业和社会实践活动,返校后各院校要组织春假作业展览。该校学生表示,刚刚听到这个消息简直高兴到飞起!  图为四川西南航空职业学院官网发布放春假通知。中国青年网记者 李华锡 供图
3月28日上午,四川西南航空职业学院在其官网发布了《关于“泛美春假”的放假通知》,记者看到,通知称,为了实现与国际教育接轨,更好体现集团创新办学的职教理念,培养学生亲近自然、热爱生活的情怀和态度,彰显“传承善与美德、传递爱与快乐”的教育精神,持续打造有人文关怀、有创新活力的泛美精品教育,按照**[2013]10 号文件《国民旅游休闲纲要(2013 —2020)的通知》精神,经集团(学校)研究决定,在放假时间总量不变的情况下,从 2019 年起实施放春假的制度。 记者注意到,此次春假主题为“去赏花、去恋爱”,时间为4 月 1 日至6 日(含清明放假时间),3 月 30 日(周六)、3 月 31 日(周日)全校正常上班。通知在注意事项中注明,各单位需做好假前指导,引领师生员工过一个有意义的春假。各院校还要围绕春假主题给全体师生布置好相对应的各种作业和社会实践活动(作业形式包含但不限于旅游日记、成长报告、手工制作、抖音短视频等),返校后各院校要组织春假作业展览。  图为四川西南航空职业学院放春假通知。学校供图
记者第一时间联系到四川西南航空职业学院校领导魏全斌,对于设置此次“春假”的初衷,他表示,在近年来的教育实践中,学校领导认识到情感教育的重要性,但情感教育的瓶颈很难突破。其次,现在正是春暖花开的季节,应该让学生走出学校,去看看绿水青山。“我们学校的学生都非常年轻,青春,在这个时候要让他们去感受大自然的生机勃勃、感受生命的蓬勃向上。” “我想从教育、从大学开始,将‘春假’慢慢地普及开来。”魏全斌认为,应该将假期进行适当调整,在不影响正常课程的情况下,让师生有一个集中休息的时间。“所以我们根据国家相关文件,再结合学校自身的情况,对放假进行了调整,做了一次放‘春假’的尝试。” 魏全斌表示,当学校老师得知放“春假”的消息后,表示很高兴,也非常赞同学校的做法,“老师和学生们都高兴地不得了,也算是给师生的福利吧,让他们去赏花,去恋爱,也倡导‘春假’能够普及。” 魏全斌告诉记者,此次“春假”的主题为“去赏花、去恋爱”。就是希望同学们能够走出寝室、走出课堂、走出校园,去多接触大自然,去认识更多的人,交更多的朋友,用心去感受到春天和爱情的美好。 记者了解到,对于不能回家的同学、也没有旅游计划的同学,该校也在公众号推文中师生准备了一份成都周边免费景点攻略,师生可以吃住在学校,“但一定要出去,去感受春天的气息。”  图为四川西南航空职业学院。学校供图
收到放春假的通知,该校空中乘务专业学生韩笑茹表示,春假这个决定非常优秀,同学们可以在这美丽的季节亲近大自然,也方便离家远的同学们回家与家人团聚,一起去感受大自然。 同专业学生吴新月称,刚刚听到这个消息简直高兴到飞起,只听过寒假、暑假,实在是没想到学校今年要放春假!“我已经开始幻想是不是秋天要来个秋假了,这里必须要说的是,春假活动主题居然是去恋爱去赏花!让我们这些单身情何以堪,要不要考虑给安排一下呢?” “第一次遇到放春假,光听名字就觉得美好。”该校机场运行专业学生黄碧佳认为,在春天谈一场甜甜的恋爱,可以穿着粉粉嫩嫩的小裙子,拉着手一起看花,空气里暖暖的。 该校民航安全管理技术专业学生刘成熙收到通知后感觉很惊喜,“居然可以这么国际化!放春假,可以让我们有时间慢下来,感受下春天的气息。对学校的这个决定,必须夸!” 来源:中国青年网
|